中国政府网
甘肃省人民政府
张掖市人民政府
关怀版
退出关怀版
无障碍阅读
网站支持IPV6
登录
注册
个人中心
搜全站
搜服务
搜政策
首页
党政动态
领导之窗
政务公开
政务服务
政民互动
走进山丹
当前位置:
首页
>
走进山丹
>
数据发布
>
统计月报
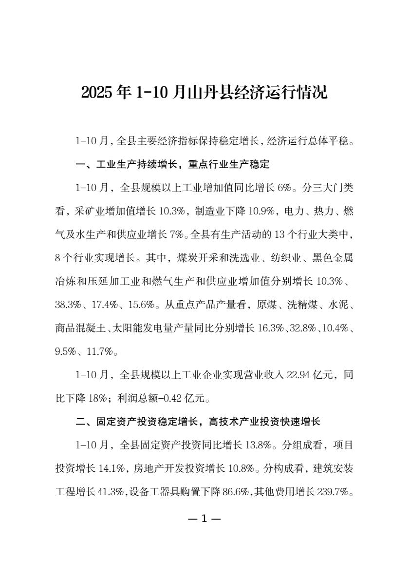
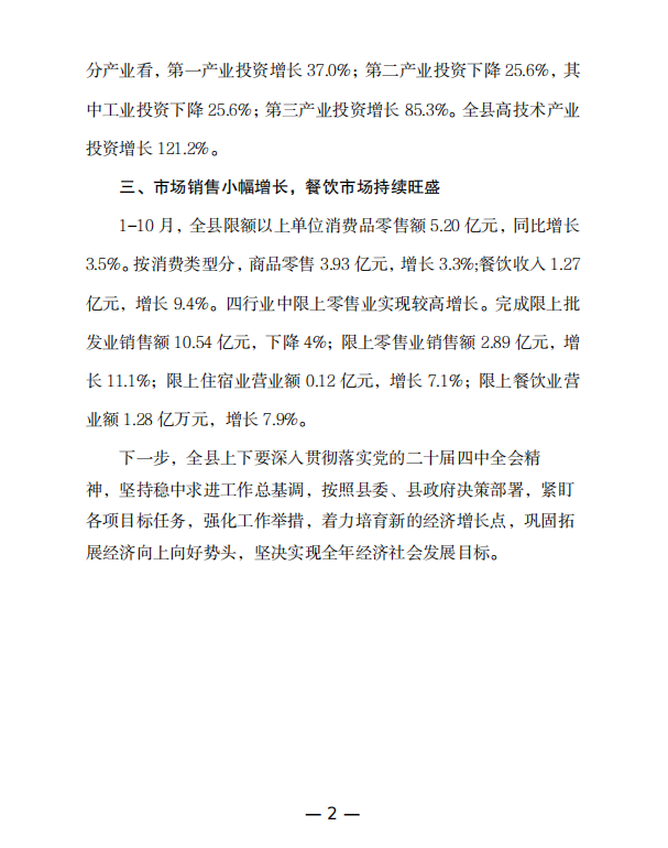
2025年1-10月山丹县统计月报
发布时间:2026年02月04日 20:45
分享:
您的浏览器不支持 video 标签。
附件下载:
2025年1-10月山丹县统计月报.pdf
扫一扫在手机打开当前页面