网站支持IPV6 | 无障碍阅读 | 退出适老化模式
首页 党政动态 山丹概况 政务公开 办事服务 互动交流
当前位置:首页 > 政府信息公开 > 法定主动公开内容 > 基层政务公开 > 卫生健康 > 公共卫生服务

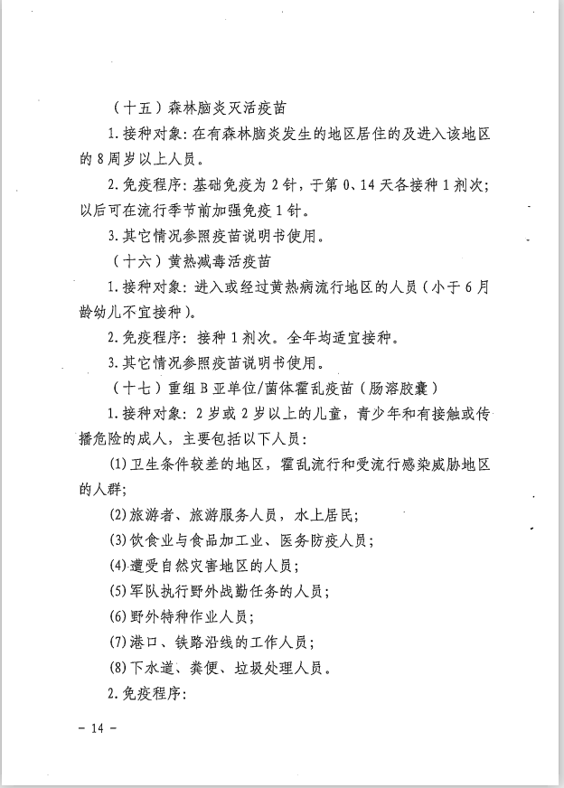
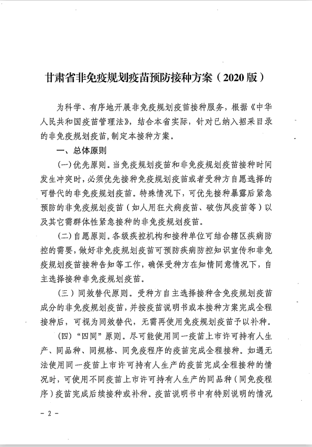
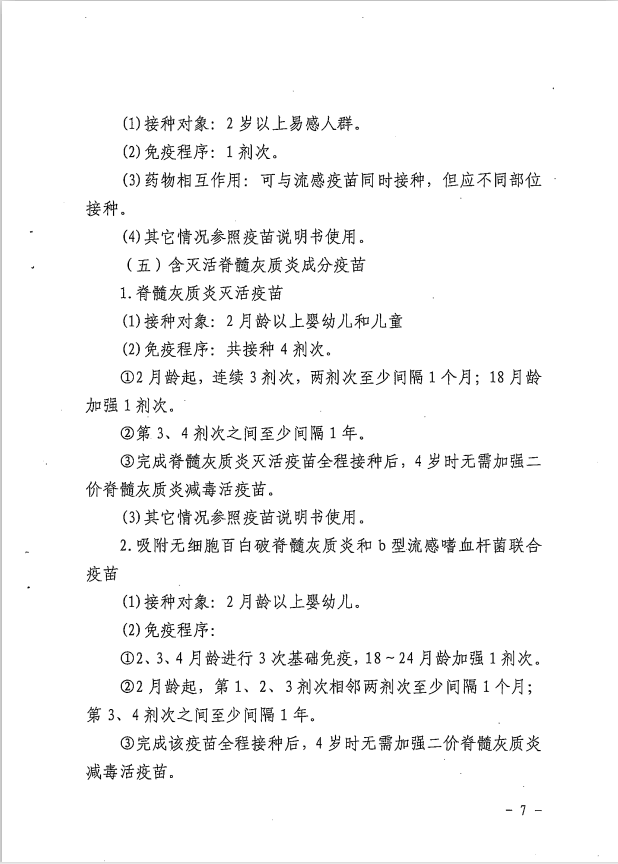
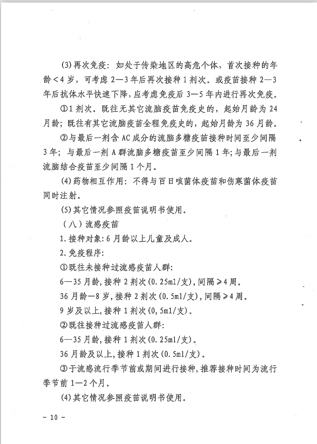
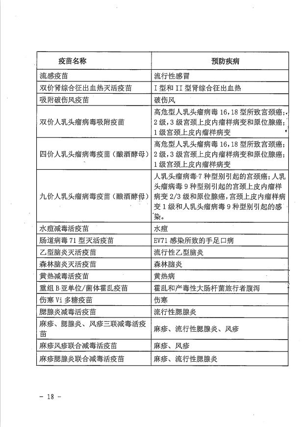
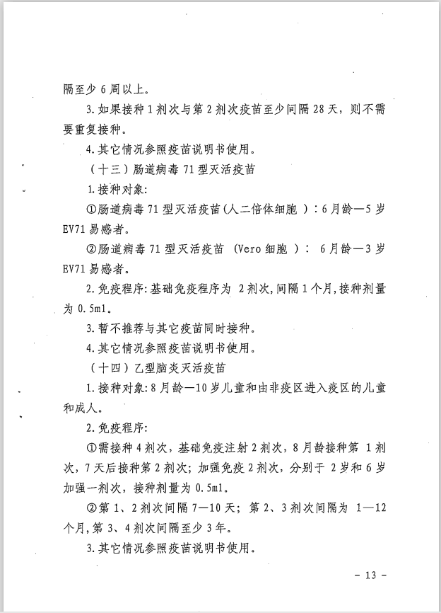
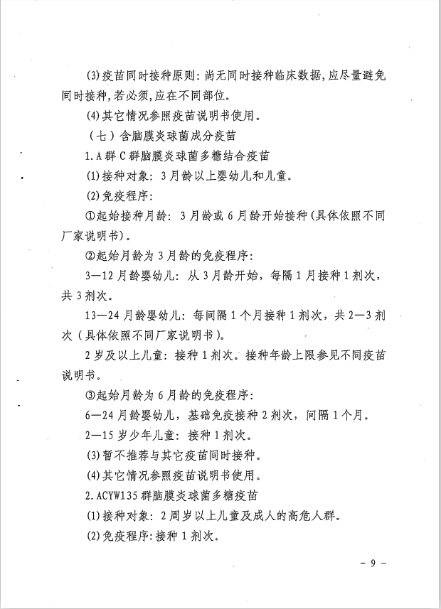
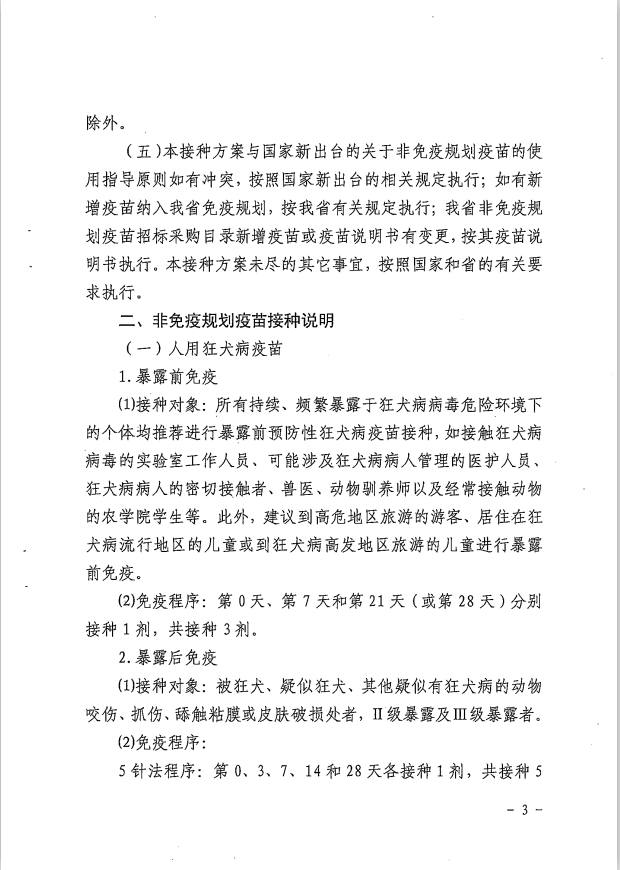
甘肃省免疫规划疫苗预防接种方案(2020版)

发布机构:卫生健康局 2020-05-06 17:07:02



主办单位:山丹县人民政府办公室
承办单位:山丹县信息化工作办公室

陇ICP备12000199号-1 甘公网安备62072502000105号 网站标识码:6207250003