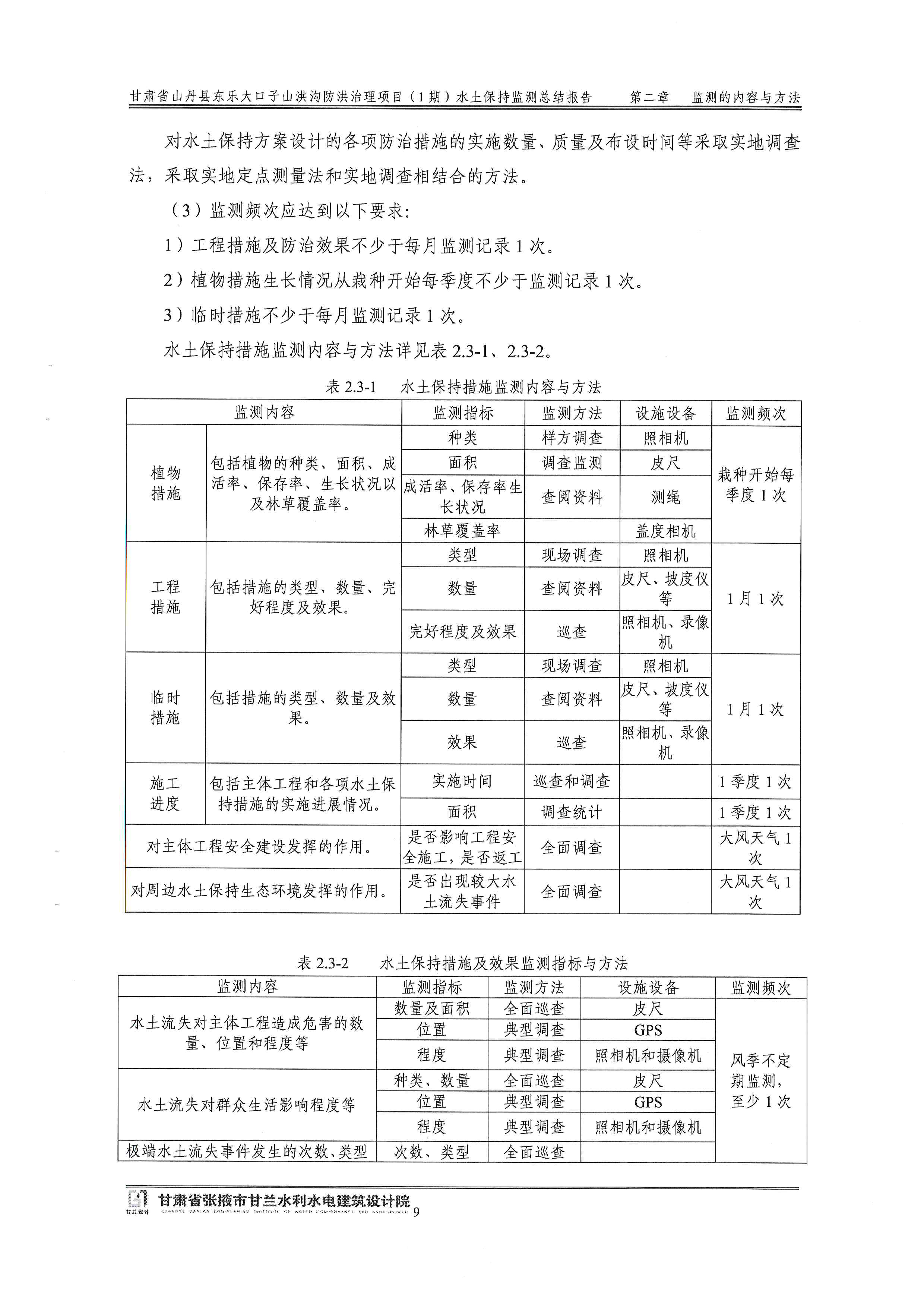
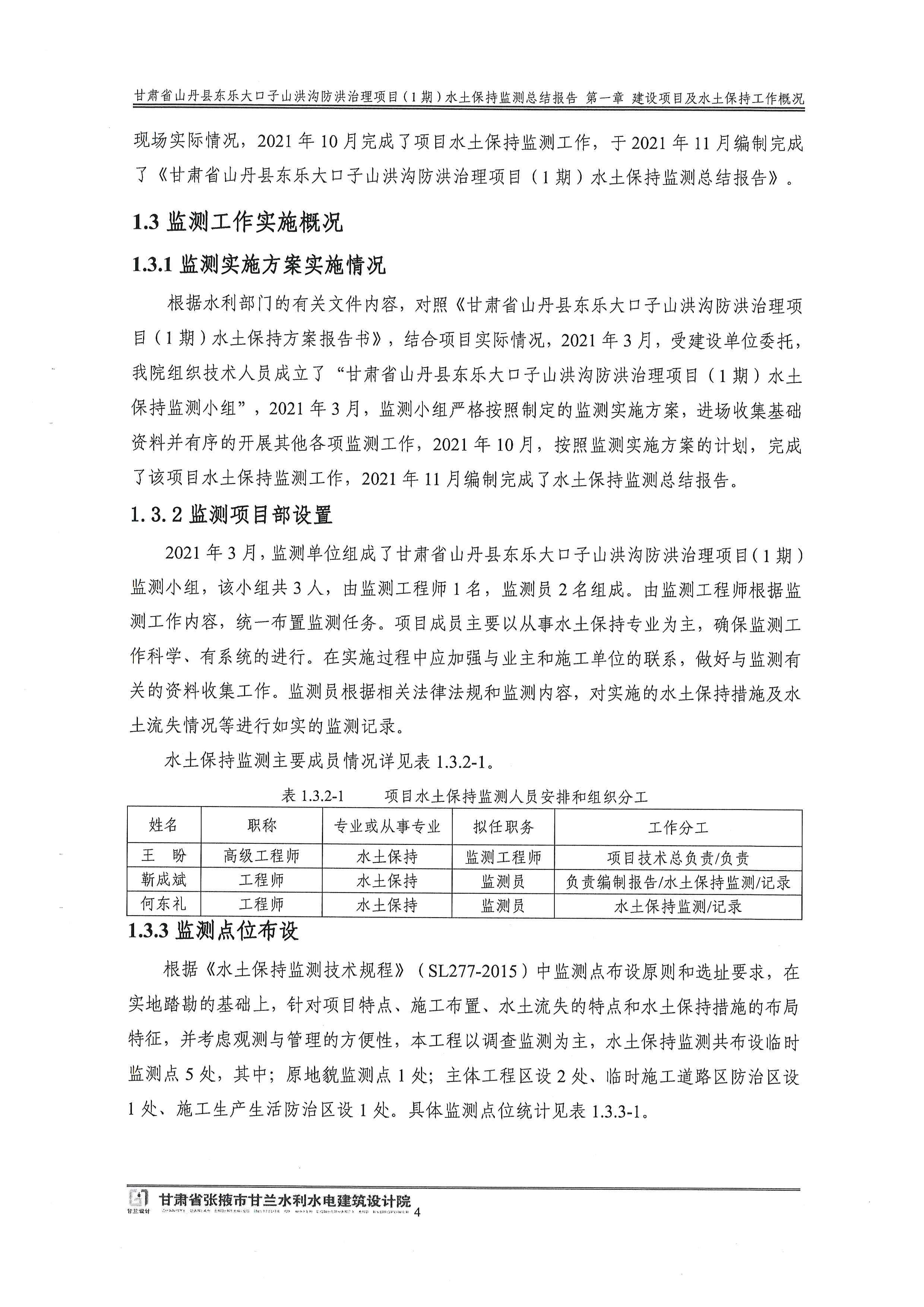
甘肃省山丹县东乐大口子山洪沟防洪治理项目(1期)水土保持监测总结报告

索引号: 6207250017/2022-00083

文号:

关键词:

发布机构: 水务局

公开形式: 主动公开

公开目录:

生成日期: 2022-06-14 17:43:05

有效性:

索引号 6207250017/2022-00083 发文字号
关键词 发布机构 水务局
公开形式 主动公开 公开目录
生成日期 2022-06-14 17:43:05 是否有效


扫一扫在手机打开当前页面