网站支持IPV6
|
无障碍阅读
|
退出适老化模式
首页
党政动态
山丹概况
政务公开
办事服务
互动交流
当前位置:
首页
>
政府信息公开
>
法定主动公开内容
>
其他法定主动公开内容
>
科技创新
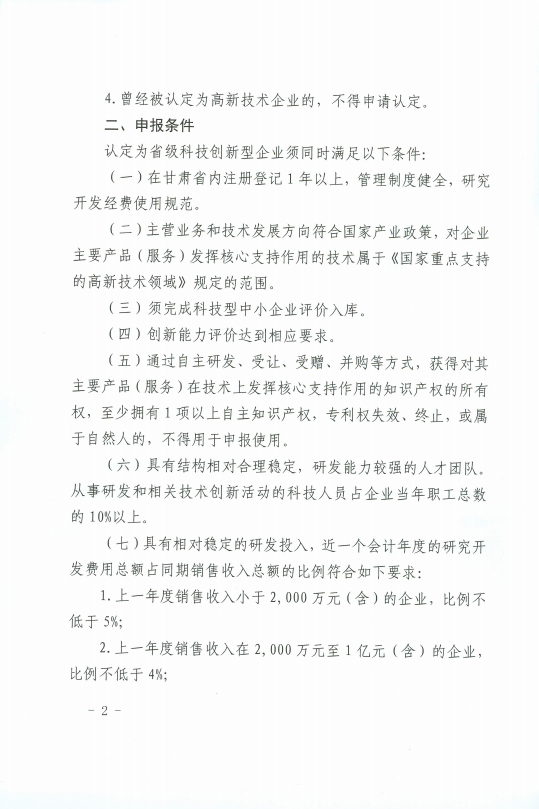
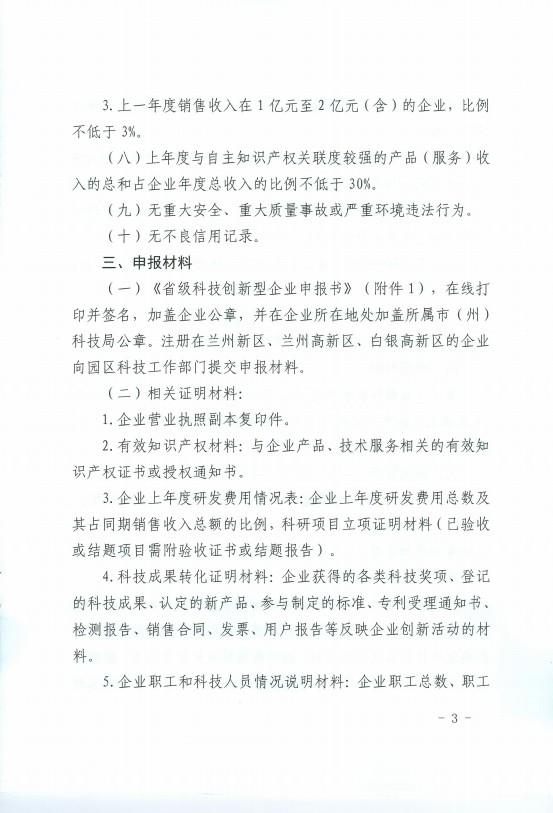
关于组织申报2021年度第二批省级科技创新型企业工作的通知
发布机构:科技局
2021-09-06 09:50:32
附件下载:
甘肃省科技创新型企业申报书.docx
主办单位:山丹县人民政府办公室
承办单位:山丹县信息化工作办公室
陇ICP备12000199号-1
甘公网安备62072502000105号
网站标识码:6207250003