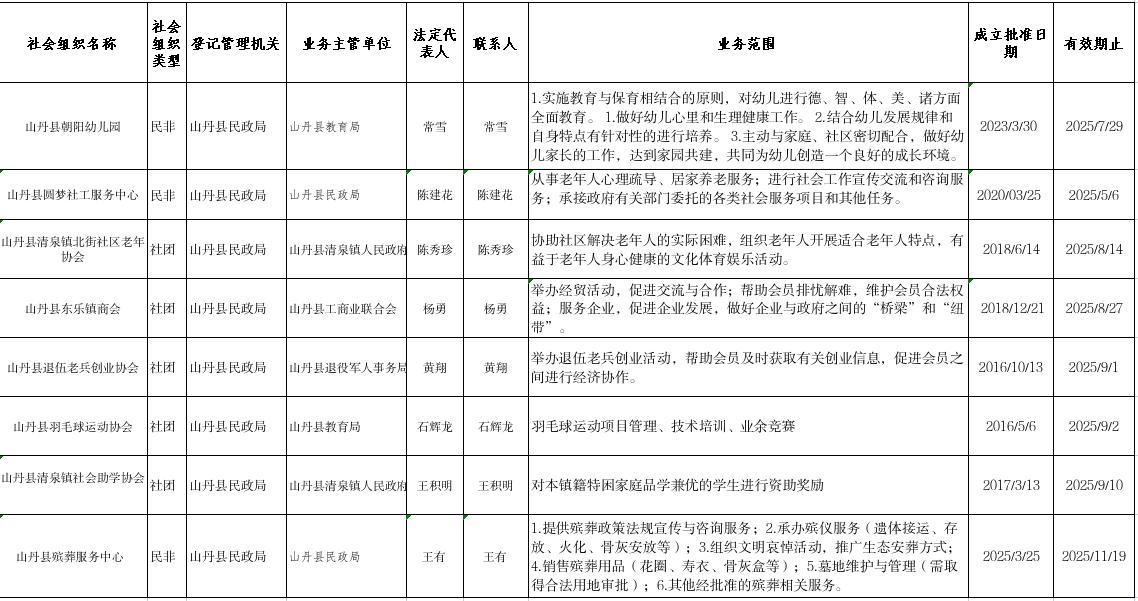
2025年度注销社会组织名单

索引号: 6207250009/2026-00007

文号:

关键词:

发布机构: 民政局

公开形式: 主动公开

公开目录:

生成日期: 2026-01-14 10:05:29

有效性:

索引号 6207250009/2026-00007 发文字号
关键词 发布机构 民政局
公开形式 主动公开 公开目录
生成日期 2026-01-14 10:05:29 是否有效


扫一扫在手机打开当前页面