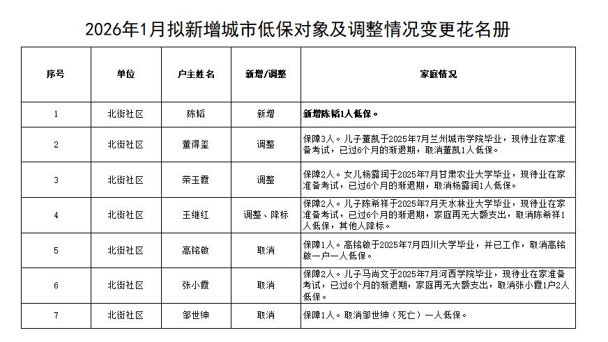
北街社区2026年1月拟新增城市低保对象及调整情况变更花名册

索引号: /2026-00049

文号:

关键词:

发布机构: 中共山丹县委社会工作部

公开形式: 主动公开

公开目录: 北街社区

生成日期: 2026-01-15 09:33:54

有效性:

索引号 /2026-00049 发文字号
关键词 发布机构 中共山丹县委社会工作部
公开形式 主动公开 公开目录 北街社区
生成日期 2026-01-15 09:33:54 是否有效


扫一扫在手机打开当前页面