中国政府网
甘肃省人民政府
张掖市人民政府
关怀版
退出关怀版
无障碍阅读
网站支持IPV6
登录
注册
个人中心
搜全站
搜服务
搜政策
首页
党政动态
领导之窗
政务公开
政务服务
政民互动
走进山丹
当前位置:
首页
>
政府信息公开
>
法定主动公开内容
>
其他法定主动公开内容
>
事业单位法人年报
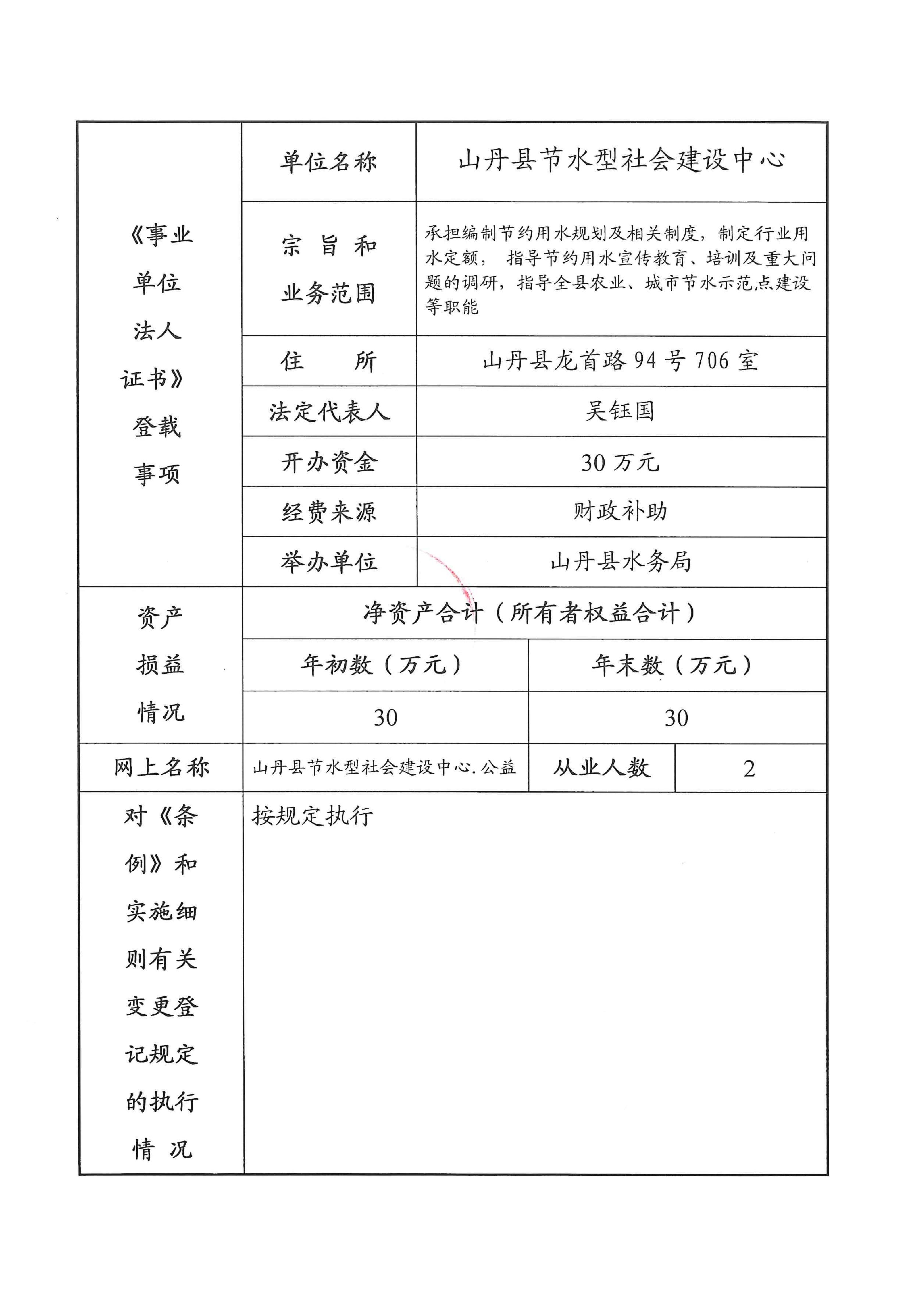
山丹县水务局节水型社会建设中心2025年事业单位法人年度报告书
索引号
6207250017/2026-00015
发文字号
关键词
发布机构
水务局
公开形式
主动公开
公开目录
生成日期
2026-01-23 16:36:23
是否有效
是
您的浏览器不支持 video 标签。
扫一扫在手机打开当前页面