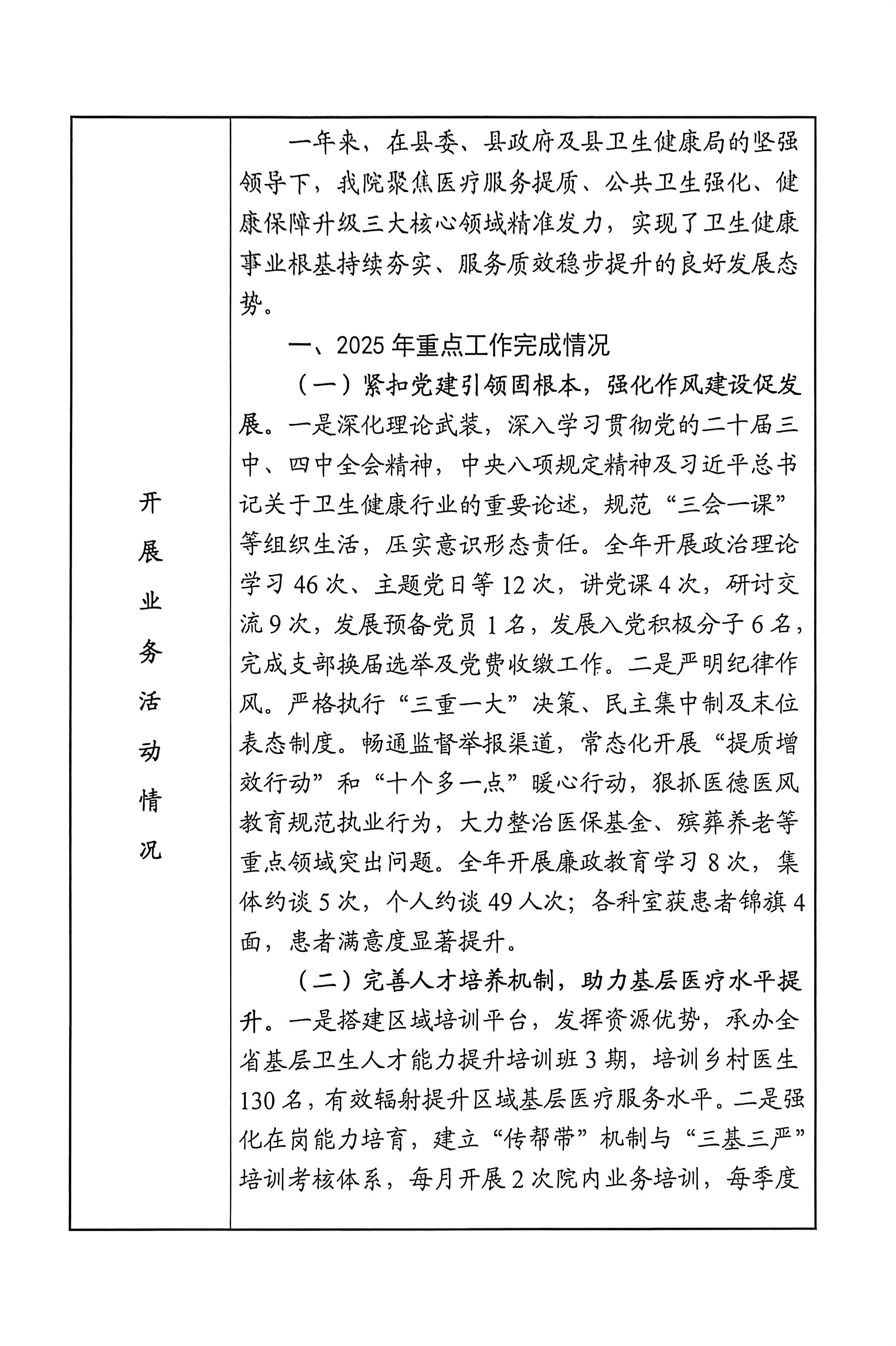
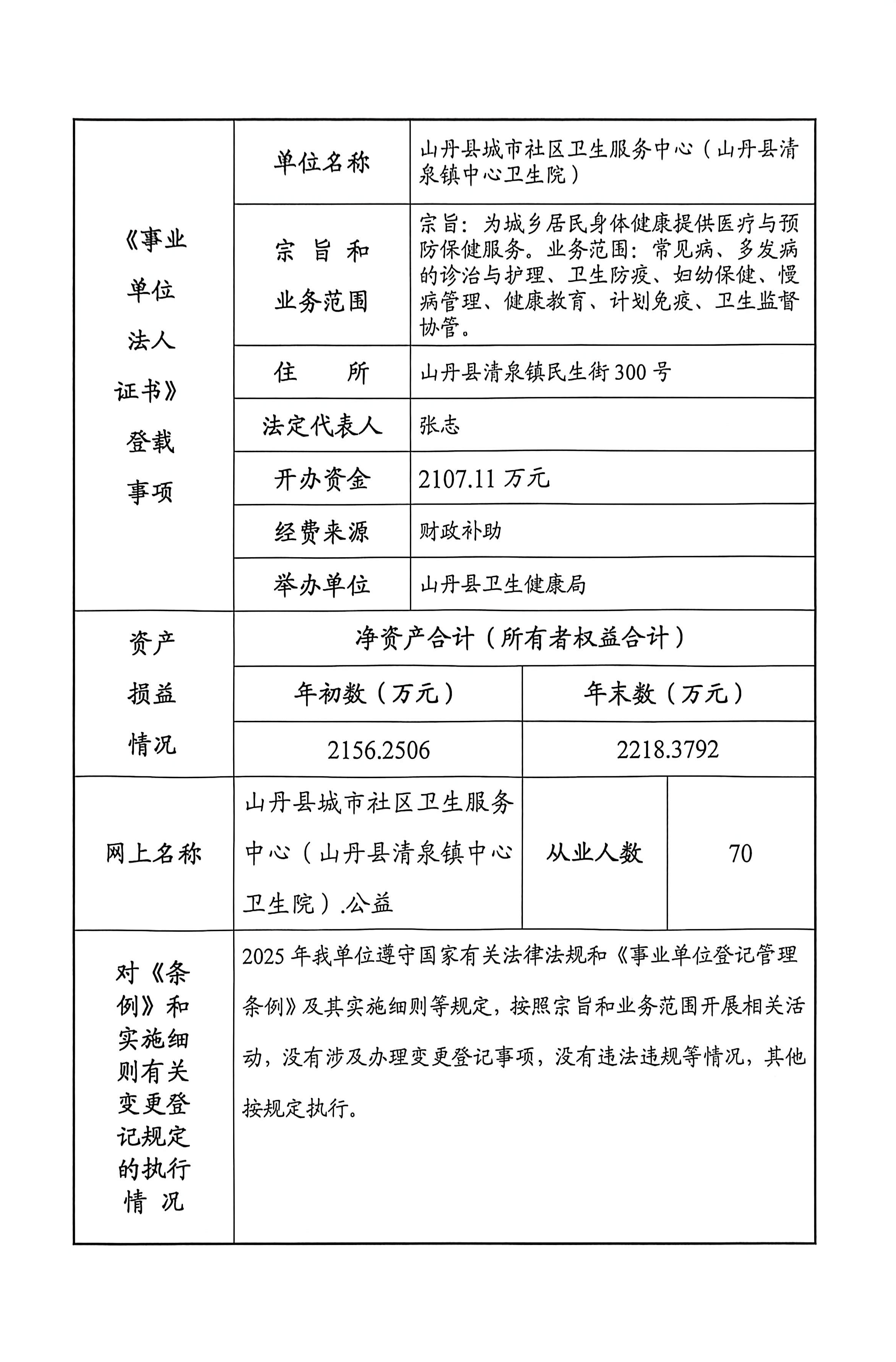
山丹县城市社区卫生服务中心2025年度事业单位年度法人报告书

索引号 6207250011/2026-00017 发文字号
关键词 发布机构 卫生健康局
公开形式 主动公开 公开目录
生成日期 2026-02-03 09:40:28 是否有效


扫一扫在手机打开当前页面

主办:山丹县人民政府办公室 承办:山丹县信息化工作办公室 联系我们

网站地图 政府网站标识码: 6207250003

陇ICP备12000199号-1 甘公网安备62072502000105号