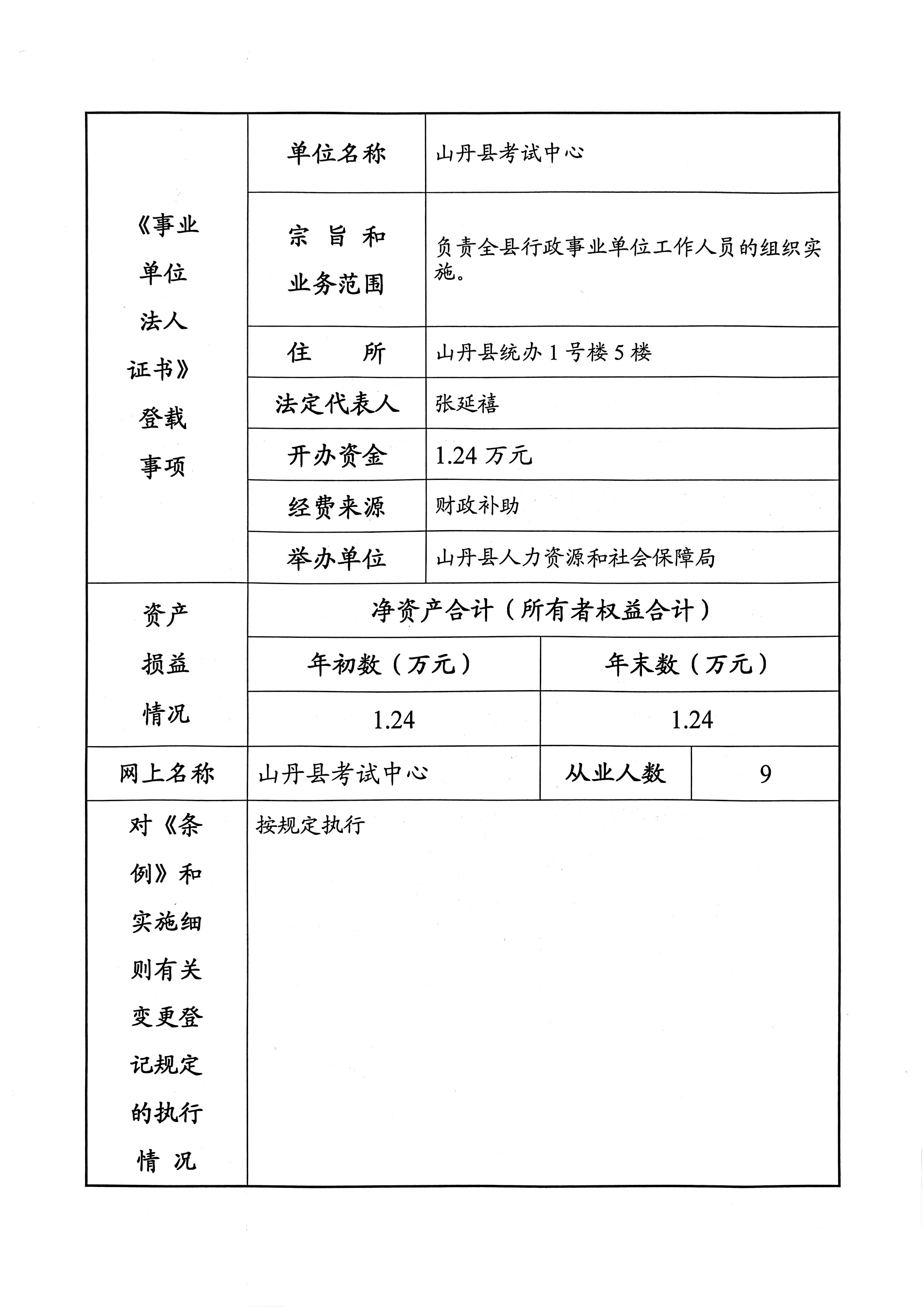
山丹县考试中心2025年度事业单位法人年报

索引号: 6207250002/2026-00034

文号:

关键词:

发布机构: 人社局

公开形式: 主动公开

公开目录:

生成日期: 2026-02-05 15:45:16

有效性:

索引号 6207250002/2026-00034 发文字号
关键词 发布机构 人社局
公开形式 主动公开 公开目录
生成日期 2026-02-05 15:45:16 是否有效


扫一扫在手机打开当前页面