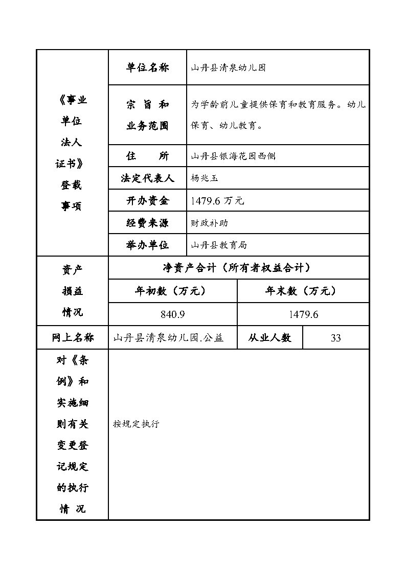
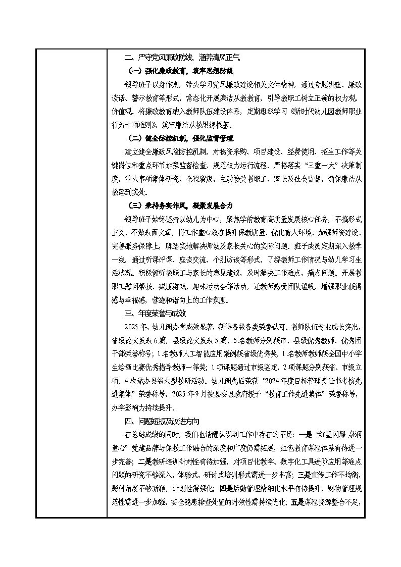
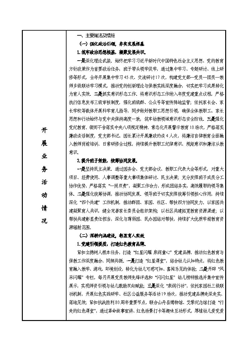
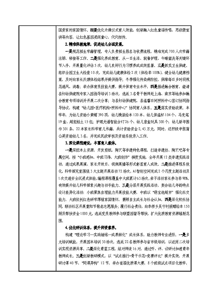
山丹县清泉幼儿园事业单位法人年度报告

索引号: 6207250006/2026-00037

文号:

关键词:

发布机构: 教育局

公开形式:

公开目录:

生成日期: 2026-02-05 15:53:17

有效性:

索引号 6207250006/2026-00037 发文字号
关键词 发布机构 教育局
公开形式 公开目录
生成日期 2026-02-05 15:53:17 是否有效


扫一扫在手机打开当前页面