网站支持IPV6 | 无障碍阅读 | 适老化模式
当前位置: 首页 > 政府信息公开 > 政府信息公开年报 > 2025年 > 部门信息公开年报

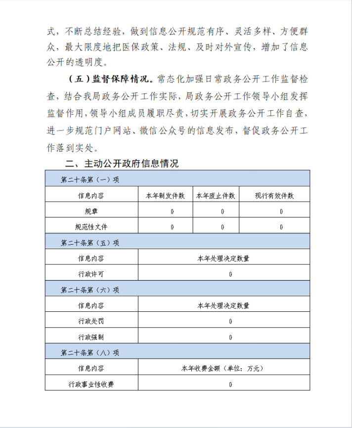
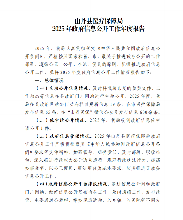
山丹县医疗保障局2025年政府信息公开工作年度报告

索引号 6207250042/2026-00004 发文字号
关键词 发布机构 医保局
公开形式 主动公开 公开目录
生成日期 2026-01-16 10:02:34 是否有效

正文见附件

友情链接

主办:山丹县人民政府办公室 承办:山丹县信息化工作办公室 联系我们

陇ICP备12000199号-1 甘公网安备62072502000105号 网站标识码:6207250003