国家各网站
甘肃省网站
张掖市网站
其他链接
索引号: 6207250037/2026-00035
文号: 山政办发〔2026〕5号
关键词:
发布机构: 政府办
公开形式:
公开目录:
生成日期: 2026-03-04 10:50:02
有效性:
| 索引号 | 6207250037/2026-00035 | 发文字号 | 山政办发〔2026〕5号 |
| 关键词 | 发布机构 | 政府办 | |
| 公开形式 | 公开目录 | ||
| 生成日期 | 2026-03-04 10:50:02 | 是否有效 |
山丹县人民政府办公室
关于印发2026年民生实事实施方案的通知
各乡镇人民政府,县直有关部门,企事业及省市驻丹有关单位:
2026年,省级10件民生实事涉及我县9件,市级12件民生实事涉及我县10件,县十九届人大五次会议审议通过10件县级民生实事。为确保各项任务全面落实,根据《甘肃省人民政府办公厅关于印发2026年10件为民实事实施方案的通知》(甘政办发〔2026〕10号)和《张掖市人民政府办公室关于印发2026年市级民生实事实施方案的通知》(张政办发〔2026〕9号)要求,县直相关部门结合我县实际制定了2026年民生实事实施方案,经县政府同意,现印发你们,请认真组织实施。
山丹县人民政府办公室
2026年3月2日
支持未就业普通高校毕业生到基层就业和城镇新增就业实施方案
(省级实事)
一、支持未就业普通高校毕业生到基层就业
(一)目标任务
2026年,采取省级财政适当补贴、毕业生与用人单位双向选择的方式,支持未就业普通高校毕业生到我县基层单位就业,项目实施期限3年。
项目人员范围:未就业的甘肃生源普通高校毕业生、省内技师学院预备技师班和高级工班毕业生;根据有关政策规定,愿意在山丹就业的省内院校新疆、西藏籍少数民族毕业生。省内涉藏地区毕业生可放宽至普通中专学历。本方案中“未就业”以未参加过职工基本养老保险为判断标准。
项目单位范围:我县县级及以下教育、卫生机构,街道社区、基层站所等,专精特新中小企业,与战略性新兴产业、数字经济和文旅康养等重点产业相关的国有企业,供销合作社系统社有企业,民营企业,社会组织。上述属事业单位性质的,参加项目人员不占事业编制、签订劳动合同,按临聘人员管理。
(二)资金安排
省级财政按照每人每月1500元的标准,给予项目人员生活补贴,补贴期限3年。
(三)实施步骤
1.确定目标任务(4月底前)。制定项目实施方案,根据市人社局分解下达的目标任务,开展岗位需求摸底。
2.开展供需对接(5—8月)。发布项目公告,宣传解读项目政策,组织用人单位和高校毕业生报名,审核、发布岗位信息。8月底前,组织符合条件的用人单位和高校毕业生进行双向对接、自由选择,签订劳动合同。
3.组织人员上岗(9月)。用人单位组织项目招聘人员上岗,建立管理台账。省财政厅下拨的项目人员生活补贴,由县财政部门根据县人社部门审核通过的招聘人员名单,将生活补贴按月发放至毕业生个人银行账户。
4.进行总结评估(12月底前)。11月底前完成目标任务。县政府指导人社部门在12月底前对完成情况进行自查并接受检查验收。
(四)责任主体
责任领导:石 晶 县政府副县长
牵头单位:县人社局
配合单位:县财政局
(五)完成时限
2026年12月底。
(六)保障措施
1.强化责任协同,推动任务落地。县人社局、县财政局加强统筹协调与业务指导,确保项目实施落地。
2.依规执行政策,维护人员权益。参与项目的用人单位须依法与毕业生签订劳动合同、缴纳社会保险、按时发放工资报酬;项目补贴期内,允许项目人员报考各类政策性岗位或脱产研究生。出现离岗空缺的,县人社部门可根据剩余补贴资金情况进行递补,递补人员同等享受3年补贴政策。
招聘的毕业生可享受县公共就业人才服务机构免费提供的人事档案管理服务,在落户、职称评定等方面,享受与国有企事业单位同类人员同等待遇;工作经历视为基层工作经验;项目期满,与用人单位协商是否留用,未留用的毕业生自主择业或创业,项目期不再延长。因用人单位原因提前解除劳动合同的,可由符合条件的新用人单位再次招聘进入,继续享受应享未享月数补贴政策。
3.强化全程监管,保障实施成效。县人社局、县财政局负责项目实施情况的跟踪调度、规范指导和资金监管。县人社部门严格审核用人单位资格、聘用人员条件和补贴发放情况,督促做好人员管理,保障政策全面落实。
二、城镇新增就业
(一)目标任务
2026年,全县实现城镇新增就业2600人。统计范围为年满16周岁(含)至依法享受基本养老保险待遇的劳动者,通过各类单位招聘录用、从事个体工商户、公益性岗位安置以及灵活就业等渠道,在全县区域内初次就业和失业后实现再就业。
(二)资金安排
通过2026年中央、省级财政下达和市、县财政预算安排等途径筹集就业补助资金,主要用于职业技能培训补贴、职业技能评价补贴、社会保险补贴、公益性岗位补贴、一次性创业补贴、就业见习补贴、困难学生一次性求职补贴、就业创业服务补助和高技能人才培养补助等支出,支持和促进劳动者在城镇实现就业。资金使用范围和标准按照《就业补助资金管理办法》等规定执行。
(三)实施步骤
1.工作调度(2月开始)。县人社局会同县社会工作综合事务中心按月对各社区就业工作进行督促,强化数据质量管控,按照城镇新增就业实名制登记制度,确保按期完成任务。
2.检查验收(11月下旬)。县社会工作综合事务中心指导各社区对为民实事项目完成情况进行自查。12月中上旬,县人社局组织开展评估工作。
(四)责任主体
责任领导:石 晶 县政府副县长
牵头单位:县人社局
配合单位:县委社会工作部、县财政局、县发展改革局、县教育局、县退役军人局、县科技局、县工信商务局、县公安局、县民政局、县住建局、县农业农村局、县市场监管局、县统计局、县税务局、县总工会、团县委、县妇联、县残联、县工商联
(五)完成时限
2026年12月底。
(六)保障措施
1.加强协调调度。县人社局强化业务培训指导,按月调度核查,及时审核汇总数据,加强数据质量管控。县社会工作综合事务中心和各社区全力挖潜,通过走商户、入企业,平台查、电话找等形式,全方位多渠道收集就业人员实名信息,加强动态管理,确保顺利完成全年城镇新增就业2600人目标任务。
2.突出重点群体。进一步用好“甘肃人社”直播带岗平台,持续组织开展专场招聘活动,突出做好高校毕业生、退役军人、残疾人等重点群体就业工作。促进供需高效匹配,优化就业公共服务供给。精准做好就业困难群体援助工作,落实好“一人一档一策”帮扶举措,对通过市场渠道难以实现就业的,运用公益性岗位托底安置,确保零就业家庭动态清零。
3.规范就业统计。县人社局严格落实就业统计制度规定,定期开展监督检查,依托“大就业”信息系统加强数据比对核查,及时发现和纠正错漏信息,健全完善实名制工作台账,提高数据统计质量,确保城镇新增就业人员的身份信息、就业时间、就业状态等记录完整规范、真实准确。
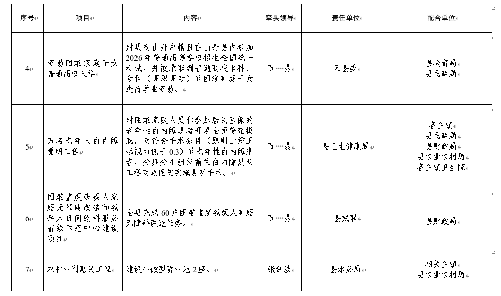
资助困难家庭子女普通高校入学实施方案
(省级实事)
一、目标任务
对具有山丹户籍且在山丹县内参加2026年普通高等学校招生全国统一考试,并被录取到普通高校本科、专科(高职高专)的困难家庭子女进行学业资助,资助对象包括城市低保全额保障家庭子女,农村低保一、二类保障家庭子女,“单人户”施保对象,特困人员、孤儿、事实无人抚养儿童。
二、资金安排
录取到普通高校本科的2026级新生一次性补助10000元;录取到普通高校专科(高职高专)的2026级新生一次性补助8000元,所需补助资金由省级财政统筹安排。
三、实施步骤
(一)政策宣传(2—7月)。学生资助工作启动实施后,团县委通过主流媒体、政府门户网站和团属新媒体等平台,广泛宣传学生资助政策,让全社会特别是受资助群体知悉资助政策。
(二)社会筹资(3—7月)。团县委进行广泛宣传,动员社会广泛关注,踊跃捐资。主动联系对接省属企业、公益基金会和东西部对口协作团组织,争取助学资金支持。全县各级团组织捐资助学资金统一汇入省青基会统筹安排。
(三)摸底统计(5—6月)。结合2026年普通高校招生全国统一考试报名,团县委联合教育、民政部门开展考前摸底统计,建立困难家庭学生报考信息台账。
(四)业务培训(7月)。对教育、民政、团委等部门单位的分管领导和业务干部进行培训,帮助掌握政策内容,明确信息采集、社会筹资、统计审核、资金发放、关爱服务等重点环节工作流程和目标责任。
(五)审核认定(7—9月)
1.全国统一高考结束后,结合招生录取工作,县教育局对具有山丹户籍且被录取到普通高校本科、专科(高职高专)2026级的学生数量及基本信息分批进行统计,第一批统计对象为录取到普通高校本科的2026级新生,第二批统计对象为录取到普通高校专科(高职高专)的2026级新生,统计数据信息分批提交团县委。
2.县民政局根据教育部门提供的新生名册,与困难家庭信息进行比对,第一批次统计时间为本科录取期间系统在册困难家庭,第二批次为专科(高职高专)录取期间系统在册困难家庭,统计数据信息分批提交团县委。
3.团县委联合教育、民政部门对受资助学生初步名单进行认真复核,确定拟资助学生名单。名单在“青春山丹”微信公众号进行5个工作日的公示。公示期间,详细统计学生信息、签订《资助金使用协议》、发放《入学回执单》。公示结束后,上报团市委。
通过教育统计、民政比对、团委汇总公示的工作流程,以及县级初统、市级初核、省级复核的信息审核机制,认真确定资助名单。名单确定后将信息录入困难家庭学生综合服务平台。
(六)资助金发放(8—9月)。按照资助标准,资助金分类分批通过银行直通车汇入资助学生专用银行卡账户。录取到普通高校本科的学生于8月22日前完成资助金发放,录取到普通高校专科(高职高专)的学生于9月10日前完成资助金发放。学生入学前,举办资助金发放仪式。对因高校补录等特殊原因未及时发放资助金的资助对象,经教育、民政、团委等单位审核无误后,于9月30日前按照资助标准补发资助金。资助金全部发放完成后,团县委对受助学生按照总数30%的比例(其中省级抽查10%、市县两级抽查20%)进行抽查回访,跟踪掌握资助金到账使用情况。对受资助学生入学情况进行核实,通知受资助学生于10月20日前将《入学回执单》和入学缴费票据上传至困难家庭学生综合服务平台,予以审核。对于录取后未入学的学生,按照规定取消其资助资格,退返资助金。
(七)学子关爱。将全体受资助学生纳入共青团、教育部门和各高校重点联系服务对象,建立长效扶助机制。结合大学生“返家乡”“扬帆计划”等社会实践活动,设立政务实践、企业实践、公益服务、社区服务、兼职锻炼等实践内容,充分发挥团县委的“生源地”优势,搭建在外学子与家乡常态化联系的实践桥梁。
四、责任主体
责任领导:石 晶 县政府副县长
牵头单位:团县委
配合单位:县教育局、县民政局
五、完成时限
2026年12月底。
六、保障措施
(一)明确责任分工。对困难家庭子女普通高校入学资助工作由团县委牵头负责,县教育局、县民政局、县财政局配合,健全工作机制,明确分工,落实责任,统筹实施,确保各项资助政策全面落实到位。
(二)强化跟踪落实。做好受助学生后续跟踪管理、学子关爱及就业帮扶工作,健全长效服务机制,助力受助学生顺利入学、稳定就业。
(三)加大宣传力度。加大政策宣传力度,使惠民政策家喻户晓。同时,主动接受社会监督,及时回应社会关切,确保符合资助条件的学生全部享受到政府资助。
困难家庭老年人白内障复明工程实施方案
(省级实事)
一、目标任务
聚焦老年性白内障等眼病防治和低视力康复,结合我县困难家庭老年人眼健康实际需求,为符合手术条件的困难家庭老年性白内障患者实施复明手术,对手术相关费用按规定给予补助,切实改善困难家庭老年白内障患者视力状况与生活质量,不断提升老年人健康福祉。
各乡镇人民政府负责对辖区内困难家庭人员(包括最低生活保障对象、特困人员、防止返贫监测对象、最低生活保障边缘家庭成员以及刚性支出困难家庭成员、其他困难人员等)和参加居民医保的老年性白内障患者开展全面普查摸底,对符合手术条件(原则上矫正远视力低于0.3)的老年性白内障患者,按照“就近、就急、安全、自愿”的原则,优先保障困难家庭老年性白内障患者,分期分批组织前往白内障复明工程定点医院实施复明手术。
二、资金安排
省级安排资金按每人800元标准为实施复明手术的困难家庭老年性白内障患者予以补助,主要用于手术患者经医保报销后需人自付的住院费用。定点医疗机构对手术患者门诊筛查费由县财政统筹解决,省级资金按任务量预拨付定点医院。
三、实施步骤
(一)确定定点医院(2月底前)。根据省、市相关工作要求,结合我县医疗机构服务能力与实际情况,确定县人民医院为山丹县2026年困难家庭老年性白内障复明工程项目定点实施医院。
(二)全面筛查摸底(3月底前)。县卫生健康局会同县民政局、农业农村局联合组织开展困难家庭老年性白内障患者的筛查工作,严格审核患者相关信息,规范建立工作台账,并报市卫生健康委备案。手术对象筛选按照视障程度、家庭困难程度、身体状况及个人需求等综合研判、依次排序确定,确保公平公正、精准施策。
(三)有序组织手术(3月—10月)。开展定点医院白内障复明手术相关专业人员培训,覆盖医师、护理、麻醉等关键岗位,提升手术质量与服务能力。县人民医院根据困难家庭老年性白内障患者居住地分布、身体状况等,按照就近便利、安全自愿原则,科学制定分期分批手术时间表,精准通知到每一位患者或家属。列入手术计划的困难家庭老年性白内障患者,按通知要求按时前往定点医院接受手术。定点医院(县人民医院)规范做好手术信息登记,于每月1日前将患者手术开展情况汇总报送至县卫生健康局。
(四)总结评估验收(11月—12月)。确保于12月底前全面完成项目目标任务,由县卫生健康局配合省、市卫生健康委对项目实施情况开展检查验收与效果评估,确保项目规范推进、取得实效。
四、责任主体
责任领导:石 晶 县政府副县长
牵头单位:县卫生健康局
配合单位:各乡镇,县民政局、县财政局、县农业农村局、各乡镇卫生院
五、完成时限
2026年12月底。
六、保障措施
(一)强化组织领导,压实工作责任。县卫生健康局要切实加强统筹协调、组织部署和督促推动,周密安排、精心组织辖区内困难家庭老年性白内障患者筛查摸底、信息核实等各项工作,健全工作机制,压紧压实工作责任,细化工作举措,及时做好数据审核、汇总上报等工作,确保项目规范有序实施。
(二)强化宣传引导提升知晓水平。各乡镇人民政府及定点医院要加大白内障复明工程项目政策宣传力度,综合运用公益广告、微信公众号、宣传资料、入户宣讲、面对面解读等多种形式,广泛普及项目政策与眼健康知识,切实提高项目知晓率和群众认可度,引导符合条件的老年性白内障患者及家属充分了解项目内容,主动配合、积极接受筛查与手术治疗。
(三)强化工作督导,狠抓工作落实。县卫生健康局要加大对白内障复明工程项目实施全过程的督导力度,按月调度监测项目进展,对工作推进滞后、任务落实不力的乡镇、街道及时跟踪督办,确保项目规范高效推进、符合条件患者“应治尽治、愿治尽治”。
(四)严控医疗质量,筑牢安全防线。定点医院(县人民医院)要严格遵照《白内障手术操作规范及质量控制标准(2017版)》,从严强化医疗质量安全管控,规范做好术前评估、术中操作、术后护理及出院随访等全流程工作,降低手术并发症及不良反应发生,切实保障手术安全与治疗效果。要健全完善医疗风险防控与应急处置预案,对术后出现不良反应及各类意外情况,第一时间启动应急处置,及时妥善予以化解。
(五)规范信息报送,强化台账管理。县卫生健康局要扎实开展困难家庭老年性白内障患者筛查工作,于3月25日前将《老年人白内障复明工程筛查信息备案表》和每月1日前将《项目执行进度表》及项目进展情况报送市卫生健康委,确保数据真实准确、报送及时高效。
困难重度残疾人家庭无障碍改造项目实施方案
(省级实事)
一、目标任务
全县完成60户困难重度残疾人家庭无障碍改造任务,优先安排有改造需求的一户多残、老残一体等特殊困难残疾人家庭,兼顾各类别残疾人需求,消除困难重度残疾人居家活动、走出家门和融入社会障碍,保障残疾人基本民生、提高残疾人生活质量,助推“结对帮扶·爱心山丹”工程建设。
二、资金安排
中央专项彩票公益金安排补助21万元,户均补贴3500元。
三、实施步骤
1.摸底核查(4月底前)。县残联根据任务安排和改造需求,统筹分配困难重度残疾人家庭无障碍改造补贴数量,安排专人入户核查确认改造需求和改造内容,按照“一户一策”的改造要求,实行个性化改造。
2.实施改造(8月底前)。根据改造规模数量,可通过公开招标、询价采购等方式实施改造。
3.自评验收(9月底前)。县残联做好全过程项目跟进督导,并组织相关部门逐户做好项目验收工作,解决具体问题、确保项目质量。
4.录入信息(10月底前)。县残联将本年度改造数据录入中国残联困难重度残疾人家庭无障碍改造数据库。
5.整理资料(12月底前)。县残联对年度改造工作进行全面总结,做好项目申报、对象公示、资金核拨、入户验收等资料的整理归档工作。
四、责任主体
责任领导:石 晶 县政府副县长
牵头单位:县残联
配合单位:县财政局
五、完成时限
2026年12月底。
六、保障措施
1.严格资金监管。县残联要加强与财政局等部门沟通,按进度支付项目资金,保证项目资金专项管理、专款专用,严禁挤占、挪用、套取项目资金。
2.强化项目管理。县残联要高度重视项目管理工作,按照逐级管理原则,紧跟项目进度,加强督导检查,协调解决困难问题,确保项目任务保质、保量、按时完成。
3.提炼总结经验。县残联在项目实施过程中要注重典型经验和做法的提炼总结,广泛开展宣传,提高项目群众满意度和社会影响力。
职工关心关爱“4个1”活动实施方案
(省级实事)
一、目标任务
(一)牛肉面优惠餐活动。面向外卖骑手、快递员、货车司机等新就业形态劳动者,提供爱心餐食优惠服务,缓解其“用餐难、用餐贵”问题。2026年全县计划发放牛肉面优惠餐5000份,惠及新就业形态劳动者1158名。
(二)职工学历层次提升活动。面向一线职工与新就业形态劳动者,通过学费补贴支持高等学历继续教育和非学历教育,促进学历与技能双提升。2026年全县计划补助人数根据实际符合条件人数确定。
(三)女职工体检补贴活动。面向经营困难非公企业女职工、新就业形态女性劳动者、困难女职工,提供孕前产后健康体检补贴,强化健康保障。2026年全县计划补助人数根据实际符合条件人数确定。
(四)受托职工子女补助活动。针对经营困难非公企业职工、新就业形态劳动者、单亲职工、困难职工家庭子女,优化其课后及寒暑假托管服务补助,减轻托管负担。2026年全县计划补助人数根据实际符合条件人数确定。
二、资金安排
县总工会积极争取省、市总工会专项资金支持,4个项目省总工会补助,根据实际符合条件人数确定。
(一)牛肉面优惠餐活动。省总工会每份补贴3元,计划投入1.5万元(省总工会补1.5万元)。
(二)职工学历提升活动。省总工会每人补贴1000元,从省总工会“求学圆梦”专项补助资金列支。具体补助人数根据实际符合条件人数确定。
(三)女职工体检补贴活动。省总工会每人补贴200元,由省总工会专项资金列支。
(四)受托职工子女补助活动。省总工会每人补贴200元,由省总工会专项资金列支。
三、实施步骤
(一)筹备部署阶段(3月底前)。县总工会牵头建立跨部门协同机制,统筹确定合作院校、体检机构和餐饮商家名单,签订合作协议并明确服务标准与监管要求。根据市总工会分项活动操作细则制定完善我县分项活动操作细则,明确报名条件、流程及补贴发放要求,通过官网、“陇工惠”APP、“山工之家”微信公众号等渠道开展宣传。县总工会细化落实举措,可配套相关资金,报市总工会备案,建立项目台账和定期报告机制。
(二)全面实施阶段(4—11月)。按照分项活动要求,精准识别并优先覆盖新就业形态劳动者、经营困难非公企业职工和困难职工家庭等重点群体,有序推进服务落实。县总工会加强统筹调度,通过会商督办、调研指导推动问题解决。动态公开项目进展,主动接受社会监督,确保资金规范使用、服务取得实效。
(三)总结验收阶段(12月)。县总工会牵头开展自查自评,形成工作总结与成效报告,报市总工会。市总工会联合相关部门开展抽查核验,重点核查资金使用、受益对象满意度等情况。总结推广典型经验,建立长效服务机制,巩固为民办实事成果。
四、责任主体
责任领导:石 晶 县政府副县长
牵头单位:县总工会
配合单位:县财政局、县教育局、县人社局、县卫生健康局、县工信商务局
五、完成时限
2026年11月底。
六、组织保障
(一)细化责任分工。县总工会牵头统筹各项工作,县级相关部门按职责做好协同配合。县总工会履行属地责任,细化工作措施,推动服务落地。合作单位严格遵守协议约定,保障服务质量,形成“上下联动、部门协同、多方参与”的工作格局。
(二)规范资金管理。严格按照专项资金管理要求使用资金,不得截留、挤占和挪用。加快资金支付进度,提高资金使用效益,主动向社会公示资金使用情况,接受财政、审计及群众监督,确保资金运行安全高效。
(三)深化督促落实。县总工会建立工作调度机制,定期开展会商督办、实地调研,跟踪项目进展。加强日常督导,及时发现并解决实施中的困难问题,对进展缓慢的及时提醒、限期整改。
(四)强化宣传引领。通过主流媒体、工会新媒体平台等渠道,广泛宣传活动政策、实施进展和典型案例,提高职工群众知晓率和参与度。及时回应社会关切,主动接受社会监督,营造全社会关心关爱职工的良好氛围。
社区儿童友好空间建设实施方案
(省级实事)
一、目标任务
为社区建设1处儿童户外游憩场所,满足儿童游戏、运动、社交等成长需求,提升社区儿童公共服务水平,以“儿童友好”促进“社会美好”。
二、资金安排
补助标准30万元,所需资金由省、市、县财政按5∶2∶3比例分担,其中省级资金15万元,市级资金6万元,县级资金9万元。补助资金用于防护地面材料的采购、铺设及地上设施的采购、安装。
三、实施步骤
(一)准备阶段(3月底前)
1.细化方案。县妇联会同发展改革、住建、自然资源部门开展社区儿童需求调研,充分听取社区居民、相关部门及专家意见,使项目设计符合实际需求。
2.选址申报。县妇联、发展改革、住建、自然资源部门选定项目场址,拟选址社区完成消防查验等必要手续。由县妇联向市妇儿工委办(妇联)申报项目。项目前期资料经市级相关责任单位联合评估后开展后续工作。
(二)实施阶段(4—7月)。原则上5月31日前完成场地硬化准备工作,7月31日前完成安全地面采购、铺设及地上设施采购、安装。县委社会工作部(城市社区党工委)作为项目建设管理单位,按照政府采购及工程建设相关法律法规,履行采购程序,并负责全过程的建设管理工作。县妇联、发展改革、住建、市场监管部门按照职责分工,加强对项目实施的监督和指导。
(三)总结验收阶段(8月)。由县妇联组织发展改革、住建、自然资源、市场监管等部门对项目进行综合验收,逐级报省政府妇儿工委办备案。
(四)交付使用阶段。项目验收合格后,县委社会工作部(城市社区党工委)确定日常管理单位,统筹做好开放服务、安全巡查、设施维护、环境保洁、资产登记与保管等工作,确保空间可持续使用、安全有序、长期受益。
四、责任主体
责任领导:石 晶 县政府副县长
牵头单位:县妇联
配合单位:县委社会工作部(城市社区党工委)、县财政局、县发展改革局、县自然资源局、县住建局、县市场监管局
五、完成时限
2026年12月底。
六、组织保障
(一)明确职责分工。县妇联负责组织协调、社会宣传、督导检查,县委社会工作部(城市社区党工委)负责项目实施,县财政局、县发展改革局、县自然资源局、县住建局、县市场监管局按照职责分工,协同做好相关工作。
(二)严格资金监管。项目建设资金必须专款专用,不得以任何形式截留、挤占和挪用。专项资金的管理、使用及项目建设成效等情况定期向社会公布,接受群众监督。
(三)强化督促指导。县妇联、县发展改革局、县住建局对工作情况开展督促指导,及时掌握工作进度,协调解决困难问题,提升项目推进实效。
提高全县城乡居民县级基础养老金标准实施方案
(市级实事、县级实事)
一、目标任务
为全县城乡居民养老保险待遇领取人员,按照每人每月10元标准提高县级基础养老金。
二、资金安排
按每人每月提高10元计算,每月需增加支出约36万元。2026年10月至12月共需资金108万元,由县级财政全额承担。
三、实施步骤
(一)前期准备阶段(1—2月)。开展全县待遇人员数据核实、财政承受能力评估,制定具体实施方案。
(二)系统调试与资金安排阶段(3—9月)。协调省社保中心完成发放系统参数调整与测试;县级财政将所需资金纳入预算并落实到位。
(三)发放与监管阶段(10月起)。自10月起按新标准发放养老金,建立发放数据核查与资金使用监督机制,定期开展政策评估。
四、责任主体
责任领导:石 晶 县政府副县长
牵头单位:县人社局
配合单位:县财政局
五、完成时限
2026年10月底。
六、保障措施
(一)明确职责分工。县人社局负责组织实施、宣传解释与发放监管;县财政局负责资金保障与拨付管理。
(二)加强政策宣传。通过多种媒体平台,广泛宣传提标政策内容与意义,提升群众知晓率。
(三)规范发放管理。严格执行资金专款专用,按月公开发放明细,接受社会监督,确保待遇精准足额发放。
(四)强化监督检查。县人社局会同县财政局定期开展资金与发放情况检查,确保政策落实到位。
提高全县农村一、二类低保及特困供养保障标准实施方案
(市级实事、县级实事)
一、目标任务
根据张掖市民政局、张掖市财政局等5部门《关于进一步做好最低生活保障标准确定调整工作的实施意见》精神,城市低保标准区间为上年度城镇居民人均消费支出的25%—35%、农村低保标准区间为上年度农村居民人均消费支出的35%—45%,综合考虑我县困难群众救助补助资金需求现状确定如下指导标准。城市低保的量化比例以不低于25%的标准确定,我县城市低保标准在量化区间内,暂不作调整。农村低保量化比例以不低于35%的标准确定,提高农村一、二类低保指导标准,即:一类低保标准提高至533元/人·月,二类低保标准提高至460元/人·月,农村三类、四类低保对象标准保持不变。特困人员基本生活标准,按照不低于城乡低保标准的1.3倍确定,即:城市特困供养人员基本生活标准保持不变,农村特困供养人员基本生活标准提高至693元/人·月。
二、资金安排
所需资金通过中央和省级财政下拨的困难群众救助资金解决,不足部分由县级财政支持。
三、实施步骤
(一)准备阶段(2025年11—12月)。参考上年度城乡居民人均消费支出,制定全县提标工作通知,测算全县资金支出总额,合理安排资金预算。
(二)实施阶段(2026年1—3月)。3月底前,各乡镇根据出台的提标补发配套文件,做好提标补发工作落实。
(三)验收阶段(2026年4月)。通过日常跟踪、实地调研等方式,对各乡镇提标补发工作落实情况进行验收。
四、责任主体
责任领导:张克孟 县政府副县长
牵头单位:县民政局
配合单位:县发展改革局、县财政局、县统计局
五、完成时限
2026年3月底。
六、保障措施
(一)加强组织领导。民政、发展改革、财政、统计等部门协同联动,统筹做好标准测算、资金安排、政策衔接等工作,确保提标工作平稳有序实施。各乡镇高度重视,加强组织领导,认真安排部署,积极协调配合,严格靠实责任,强化监督检查,确保提标任务高质量按时完成。
(二)强化动态管理。各乡镇充分利用社会救助动态监测信息预警平台,结合社会救助不到位问题集中整治工作,全面组织人员开展入户排查,摸清困难群众救助需求底数和各项救助政策落实情况。按照提标后标准认真开展居民家庭经济状况认定,对符合条件的人员及时纳入救助范围,确保应保尽保、应救尽救。对已保对象家庭情况发生变化的,视情及时增发、减发或停发保障金,切实做到补助水平有升有降、保障对象有进有出。
(三)加强监督检查。民政部门牵头联动发展改革、财政、统计等部门,统筹推进工作有序开展。强化督查监督管理职能,健全督查机制,县民政局、县财政局定期开展专项督查,严厉查处经办人员和村(居)干部利用职务便利贪污侵占、虚报冒领、吃拿卡要、优亲厚友等违法违纪问题,确保提标政策执行不变形、不走样,真正惠及困难群众。
提升改造老年福利服务中心服务设施实施方案
(省级实事、市级实事、县级实事)
一、目标任务
依托全县养老机构现有餐厅场地及设施,提升山丹县老年福利服务中心服务设施。重点改造餐厅硬件设施,完善餐厅“三防”安全保障,优化适老化就餐环境。
二、资金安排
山丹县老年福利服务中心餐厅服务设施改造补助10万元,由市、县区财政按5:5比例分担。
三、实施步骤
(一)准备阶段(1—2月)。对中心设施全面排查,摸清改造点位,确定具备养老设施改造资质的施工单位及适老化设施供应商,明确改造标准及工作要求。
(二)实施阶段(3—9月)。做好适老化设施采购及施工前期筹备工作,规范施工流程,做好施工安全管控;建立改造施工台账,全程跟踪改造进度及质量,有力有序组织项目实施。
(三)评估阶段(10月)。施工单位完成改造后提交验收申请,县民政局联合相关部门、施工单位及专业人员开展全面评估验收。
四、责任主体
责任领导:张克孟 县政府副县长
牵头单位:县民政局
配合单位:县财政局、县市场监管局
五、完成时限
2026年10月底。
六、保障措施
(一)压实工作责任,强化联动协调。县民政局负责做好项目统筹、推进和改造工作;县财政局负责项目资金拨付及监管工作;县市场监管局负责做好养老机构餐厅提升改造指导工作。
(二)规范资金管理,严控使用效益。严格执行财政资金管理规定,坚持专款专用,专账核算,严禁截留、挤占、挪用、套取项目资金,确保资金使用规范、安全、高效。
(三)加强监督检查,确保落实见效。县民政局对项目施工质量、改造进度、资金使用及实施效果进行不定期督导检查,及时发现并整改问题;县政府不定期组织开展专项检查,确保各项工作落实到位、改造任务如期完成,切实将民生实事办实办好,确保项目早日建成投入使用。
补助重度困难残疾人和75岁以上高龄老人购买意外伤害保险实施方案
(市级实事、县级实事)
一、为重度困难残疾人购买意外伤害保险
(一)目标任务
2026年,为全县1600名(动态数据)重度困难残疾人购买意外伤害保险。
(二)资金安排
保费每人每年100元,需资金16万元,所需资金由县财政统筹解决。
(三)实施步骤
1.准备阶段(1—2月)。县残联对重度困难残疾人进行摸底调查,制定购买意外伤害保险工作方案,细化举措,明确时限。
2.实施阶段(3—11月)。县残联对享受购买意外伤害保险的重度困难残疾人逐一核实,4月底之前确保完成人员核实、落实承保企业,开展投保工作。
3.验收阶段(12月)。县残联按照目标任务要求,组织人员对重度困难残疾人购买意外伤害保险为民实事项目工作进行验收评估。
(四)责任主体
责任领导:石 晶 县政府副县长
牵头单位:县残联
配合单位:县财政局、县民政局
(五)完成时限
2026年12月底。
(六)保障措施
县残联充分发挥牵头抓总作用,做好统筹协调、督导检查等工作。县财政局负责做好资金筹集、拨付等工作。高度重视,认真研究政策,严把审核关口,精准确定对象,明确时间节点,对照实施方案抓好贯彻落实,确保实事保质保量、按期完成。充分利用各类媒体,广泛宣传残疾人参保的重要意义,动员重度困难残疾人积极购买意外伤害保险,充分发挥项目示范带动作用,努力营造扶残助残良好社会氛围。
二、补助高龄老人购买意外伤害保险
(一)目标任务
对具有山丹户籍或定居山丹满3年以上且年满75周岁以上的老年人购买意外伤害保险给予补贴,按照每人每年20元的标准,补助符合条件的老年人。
(二)资金安排
共需资金22.93万元,所需资金市财政按75-79岁每人5元,80岁以上每人10元补贴,剩余部分由县财政承担。
(三)实施步骤
1.准备阶段(2025年12月)。各乡镇、县社会工作综合事务中心、山丹马场、山丹农场开展调查摸底工作,以村(社区)为单位上报统计参保人员。县民政局与保险公司开展工作对接,做好参保人员信息核对。
2.实施阶段(2026年1—2月)。县民政局与保险公司签订老年人意外保险投保单,全面完成参保补贴工作。保险公司及时向投保人签发保险单,并做好后期理赔服务工作。
3.总结评估(2026年12月)。对实施情况进行效益评估,对实施过程中出现的问题进行分析,总结经验。
(四)责任主体
责任领导:张克孟 县政府副县长
牵头单位:县民政局
配合单位:县财政局
(五)完成时限
2026年12月底。
(六)保障措施
1.压实工作责任。各乡镇、县社会工作综合事务中心、山丹马场、山丹农场要加强组织领导,安排专人负责,认真做好统计、核对工作,严格按照时间节点推进任务落实,确保参保补贴工作有序推进。
2.优化服务流程。县民政局要加强与保险公司的沟通协调,简化办事流程、畅通办理渠道,高效处置工作中的疑难问题与理赔纠纷,保障快速取证、及时赔付。
3.深化宣传推广。各乡镇、县社会工作综合事务中心、山丹马场、山丹农场要充分利用各种宣传平台,扩大政策知晓率与覆盖面,适时开展效益评估,总结经验成效,进一步提高服务质量。
为城区公园和乡镇文化体育广场配建健身设施实施方案
(省级实事、市级实事、县级实事)
一、目标任务
2026年,为全县符合条件的乡镇、社区配建健身路径、乒乓球台、非标准篮球场、多功能运动场地等健身设施20件(套),进一步补齐基层体育设施短板,优化公共体育资源配置,提升基层全民健身服务能力。
二、资金来源
项目预计需资金40万元,资金来源为中央及省、市体育彩票公益金。鼓励有条件的乡镇、社区配套相应资金,进一步提升建设标准和服务水平。
三、实施步骤
(一)准备阶段(1—2月)。制定项目实施方案,摸排基层健身设施现状和群众需求,科学确定建设点位,完成项目申报等前期工作。
(二)实施阶段(3—10月)。按照统一标准、统一采购、统一安装的原则,规范完成健身设施采购、安装及基础配套、安全防护等建设内容。
(三)验收阶段(11月)。开展项目自查评估,配合上级部门完成检查验收,验收合格后正式投入使用,并建立长效管护机制。
四、责任主体
责任领导:张克孟 县政府副县长
牵头单位:县文体广旅局
配合单位:县财政局
五、完成时限
2026年11月。
六、保障措施
一是强化组织领导,明确工作职责,统筹推进项目实施。二是严把质量关口,严格规范采购、安装、验收流程,确保设施安全可靠。三是严格资金管理,实行专款专用,主动接受监督检查。四是健全管护机制,明确乡镇、社区管护责任,确保健身设施长期有效运行。
为困难家庭妇女免费接种HPV疫苗实施方案
(市级实事、县级实事)
一、目标任务
为全县200名30—45岁困难家庭妇女免费接种国产二价HPV疫苗。
二、资金安排
按照270元/人(接种3剂,包含疫苗采购费、接种服务费、冷链仓储运输费)标准。所需资金5.4万元,由市、县财政按2:8比例分担,其中市级资金1.08万元,县级资金4.32万元。
三、实施步骤
(一)前期准备阶段(1—2月)。深入宣传动员,摸底确定符合条件的接种对象,明确接种医疗机构。
(二)项目实施阶段(3—10月)。做好疫苗采购、运输、分发等工作,并制定接种质控方案。开展承担HPV疫苗接种人员业务培训。组织动员符合条件的妇女规范接种HPV疫苗,建立接种资料台账。
(三)总结评估阶段(11—12月)。完善项目基础资料,对项目实施情况进行检查验收。
四、责任主体
责任领导:石 晶 县政府副县长
牵头单位:县妇联
配合单位:各乡镇,县委社会工作部、县财政局、县农业农村局、县民政局、县卫生健康局、县疾控中心
五、完成时限
2026年11月底。
六、保障措施
(一)明确责任分工。由县妇联牵头实施项目,负责做好方案制定、组织协调、督导检查等工作。县妇联、县卫生健康局负责开展疫苗接种健康宣传培训,动员和组织符合条件妇女接种HPV疫苗。县卫生健康局负责确定具有二类疫苗接种资质的医疗机构,做好接种管理、免疫程序、疑似预防接种异常反应(AEFI)监测和处置等工作。疾控中心负责疫苗采购、冷链管理、接种实施、技术指导、人员培训科普宣传、接种随访等。县民政局、县农业农村局配合做好人员信息摸底登记等工作。县财政局负责资金筹集及拨付工作。
(二)广泛宣传动员。各相关部门充分利用网络、微信公众号、视频号等宣传媒体,广泛宣传宫颈癌防治知识和HPV疫苗接种意义,提升群众知晓率,营造良好社会氛围。
(三)严格质量控制。县卫生健康局督促指导县疾控中心严格按照《中华人民共和国疫苗管理法》要求,加强疫苗采购、分发、储存、运输和使用等各个环节的管理。接种医疗机构严格查验接种对象相关信息、知情同意书,遵循接种流程和注意事项,严格疫苗扫码出入库、扫码接种,做好疑似预防接种异常反应监测处置及登记管理、定期回访,确保接种安全有效。
(四)强化资金管理。专项资金专款专用,不得以任何形式截留、挤占和挪用。定期向社会公布资金管理、使用及受益妇女等情况,接受群众监督。
化解已售城镇房屋不动产“登记难”问题实施方案
(市级实事、县级实事)
一、目标任务
针对前期摸排尚未彻底解决的城镇房屋不动产“登记难”问题,进一步靠实主体责任,强化部门协同,创新工作方法,优化工作流程,建立县级统筹督促协调机制,集中力量进行攻坚克难,确保化解工作提速增效。力争在2026年年底前完成已售城镇房屋的不动产“登记难”化解工作,年内争取办理不动产权证书900户以上。
二、实施步骤
(一)摸排阶段(1月—3月)。对辖区内尚未化解的已售城镇房屋“登记难”问题项目进行再梳理、再研判,逐一摸清问题症结、涉及户数、未登记原因等,建立工作台账,明确化解范围。严守政策界限,不得将“小产权房”和存在乱占耕地、违反生态管控要求等问题项目纳入化解范围。
(二)细化阶段(4月)。根据摸排台账,形成详细的任务清单和责任分解表,明确每个项目的化解路径、牵头单位、包抓单位和完成时限。各牵头单位结合实际制定具体实施方案,紧扣时间节点,倒逼工作进度,确保责任到人、措施到位。
(三)化解阶段(5月—11月)。各部门按照任务分工,分类施策、合力攻坚。县自然资源、住建、发展改革、税务、法院、司法等部门各负其责,督促指导开发主体完善用地、规划、消防、人防、竣工验收、税费缴纳等手续,打通不动产登记通道。定期召开联席会议,及时协调解决化解过程中存在的难点问题,确保按期完成化解任务。
(四)验收阶段(12月)。县级工作专班负责对化解情况进行全面验收,确保不动产登记手续办理到位。总结工作经验,建立健全长效管理机制,防止“登记难”问题反弹。
三、责任主体
责任领导:高积鑫 县委常委、副县长
牵头单位:县自然资源局
配合单位:县委社会工作部、县法院、县发展改革局、县财政局、县公安局、县住建局、县司法局、县应急局、县信访局、县税务局、县消防救援大队
四、完成时限
2026年12月底。
五、保障措施
(一)加强组织领导。各部门、各单位要高度重视,主要负责人亲自抓,明确分管领导和具体工作人员,确保责任落实到人。严守化解范围,不得将“小产权房”和存在乱占耕地、违反生态管控和文物保护要求等问题项目纳入化解范围。
(二)压实主体责任。实行“一小区、一方案、一专人”的领导包抓工作机制,各项目牵头单位切实履行牵头抓总职责,包抓单位积极配合,督促开发企业落实主体责任。按照“谁审批、谁负责”原则,相关部门切实履行主体责任,确保化解工作取得实效。
(三)深化业务指导。县自然资源局负责统筹调度,加快完善用地手续及规划验收工作;县住建局负责解决消防验收与竣工验收备案中的遗留问题;县发展改革局解决人防工程验收中存在的遗留问题;县税务局确保税费依法收缴到位并打通开票通道;县法院协调处理涉诉项目相关查封与债务纠纷;县司法局提供全过程法律支持。县工作专班通过调度、督查、通报、销号闭环机制,对化解工作实施全过程动态管控,及时破解难点、打通堵点,确保化解工作顺利推进,取得成效。
(四)营造良好氛围。各乡镇、相关部门要加大政策解读和宣传引导,通过政府网站、微信公众号等渠道,宣传化解“登记难”问题的政策措施和工作成效,及时回应群众关切,营造良好舆论氛围。严格落实“交房即交证”制度,真正把化解工作办成群众满意、社会满意的实事好事。
全县域配网网架优化工程实施方案
(市级实事、县级实事)
一、目标任务
结合山丹县配网网架结构进行优化调整,优化整合低效线路20条,对12条单辐射线路进行联络,合理调整配置柱上开关,实现10千伏架空线路单联络、多分段目标网架。在“应联尽联”的基础上,对31条“卡脖子”线路进行改造,实现10千伏线路互联互供目标。同时对山丹县41条频繁停电、运行年限长的老旧线路进行绝缘化改造。工程实施后国网山丹县供电公司10千伏线路41条1580.91公里,10千伏开关461台,41条线路实现联络,联络线路22组,10千伏线路联络率由65.57%提升至100%,“N-1”通过率由16.39%提升至100%,绝缘化率由32.61%提升至100%,线路平均供电半径由19.51千米降低至14.72千米,自动化开关配置率100%。进一步完善山丹县配网网架结构,解决线路单辐射及互供能力不足的问题,解决线路频繁停电、局部“卡脖子”、安全距离不足等问题,解决线路井灌及冬季电采暖用电负荷高峰期重过载问题,提升农村地区电网承载能力,为山丹县经济社会高质量发展提供电力保障,为实现山丹现代智慧配电网建设打下坚实基础。
二、资金安排
概算总投资11625.00万元,新建及改造10千伏线路998.05千米,所需资金通过争取中央预算内投资和企业自筹解决。
三、实施步骤
(一)准备阶段(1月)。完成计划实施配电网项目可研初设一体化审查,争取上级投资计划批复文件。
(二)实施阶段(2—12月)。2月份完成物资、非物资类采购招标及合同签订,完成实施队伍组建等工作。3月份完成工程开复工手续办理并陆续进点开工建设。4—12月全力组织实施,按照“竣工一项、合格一项、投运一项”原则,加快工程竣工投运进度。
(三)总结阶段(12月)。完成工程验收,对老旧设备改造更新、供电可靠性提升成效进行评估。
四、责任主体
责任领导:高积鑫 县委常委、副县长
牵头单位:国网山丹供电公司
配合单位:各乡镇,县委办公室、县政府办公室、县发展改革局、县财政局、县公安局、县自然资源局、县文体广旅局、县水务局、县应急局、县市场监管局、县林草局、市生态环境局山丹分局、县农业农村局、山丹马场
五、完成时限
2026年12月底。
六、保障措施
一是加大统筹协调力度。适时召开项目调度会议,统筹解决项目选址选线、敏感点避让、前期手续办理、建设实施等关键环节存在的困难和问题。同时,搭建部门协调平台,推动建立跨部门信息共享机制,形成问题共商、信息互通、协同推进的工作格局。
二是高效推进项目进程。国网山丹供电公司积极与国网甘肃省、市公司沟通对接,实施2026年全县域配网网架优化工程,进一步提升农村电网供电质量,提高农村电网供电能力和安全可靠性。
三是协同推动前期办理。责任部门牵头整合各职能部门,针对项目前期选址选线阶段遇到的文物、基本农田、水源地、森林保护区、生态保护红线等敏感性制约因素,提出解决方案,统筹协调解决项目线路及站址协议办理过程中的各类问题。协调完成项目用地、环评、水保、压覆矿、林草等各类专题审批手续办理,确保项目前期手续及早完成,具备开工条件。各乡镇要全力支持辖区内电网基础设施项目建设,协助办理各项前期手续,协调解决项目建设过程中存在的各类问题,加快项目落地实施。
为新就业形态人员、灵活就业人员和在丹异地职工发放住房公积金贷款实施方案
(市级实事、县级实事)
一、目标任务
2026年为连续缴存6个月以上的新就业形态人员、灵活就业缴存人员和在丹的异地缴存职工购买本市住房时发放住房公积金贷款,年内发放贷款额度不少于300万元。
二、资金安排
市住房公积金管理中心山丹管理部根据市公积金管理中心建立的动态资金池,从全市住房公积金缴存余额中统筹解决。
三、实施步骤
(一)启动筹备阶段(1—2月)。根据市中心具体安排,完成贷款实施细则、业务系统功能升级后的落实及管理部一线人员培训。
(二)全面实施阶段(3—11月)。线上线下同步受理贷款申请,灵活就业人员可通过全国住房公积金公共服务小程序一键开户;异地缴存职工实行“跨省通办”,通过全国公积金数据平台自动核实缴存信息,支持容缺受理。
(三)总结评估阶段(12月)。统计年度贷款发放总额,完成目标任务核验。收集办事群众反馈,优化业务流程,形成年度工作总结。
四、责任主体
责任领导:郭 强 县委常委、常务副县长
牵头单位:市住房公积金管理中心山丹管理部
配合单位:县住建局、县自然资源局、县政务服务中心、县数据局
五、完成时限
2026年12月底。
六、保障措施
(一)加强资金保障:建立资金动态监测机制,定期评估资金流动性,积极协调市中心统筹公积金缴存余额,确保贷款资金足额有保障。
(二)优化服务保障:开设三类群体贷款专窗,实行“一窗受理、一次告知、限时办结”,线上线下双通道融合,实现“数据多跑路、群众少跑腿”。
(三)强化技术保障:升级公积金业务系统,打通全国异地贷款数据共享渠道,实现异地缴存信息自动核验,审核周期压缩至5个工作日内。
(四)加大政策宣传:通过政务新媒体、社区宣讲、房企联动等方式开展政策宣传,制作通俗易懂的宣传手册和短视频,扩大政策知晓面。
建设山丹河上游河库水系连通工程及调蓄配套设施实施方案
(省级实事、市级实事、县级实事)
一、山丹县山丹河上游河库水系连通工程
1.目标任务
修建浮船式泵站1座,管理房1处,浮船泵房内设置卧式中开单级双吸离心泵机组2台套,1用1备,在泵房和管理房设置信息化工程及架设高压线路4km。
2.资金安排
工程总投资22805万元,到位资金19550万元,已完成格宾笼块石河道防护1.2公里、DN1200RCP管9公里、DN1200PCCP管14.14公里,DN1200Q355C钢管8.92公里,计划在2026年完成取水口单位工程建设任务。
3.实施步骤
(一)准备阶段(2—3月)。设计浮船方案,做好开工准备。
(二)实施阶段(4—6月)。开工建设浮船、管理房和信息化建设任务。
(三)竣工验收阶段(8月)。做好项目资料整编、财务决算、竣工审计等工作。
4.责任主体
责任领导:张剑波 县政府副县长
牵头单位:县水务局
配合单位:县发展改革局、县财政局、县自然资源局
5.完成时限
2026年12月底。
6.保障措施
新建取水口作为山丹河上游河库水系连通工程单位工程,实行“省投、省建、省管”模式,项目法人加强协调联络和工作调度,积极与省水利厅石羊河流域水资源利用中心沟通,设计单位、法人单位、浮船建造单位协同沟通,设计浮船方案,工程严格执行项目法人责任制、招标投标制、合同管理制、工程监理制,加强施工管理,强化工程建设进度、质量、安全生产各环节管控,保质保量按期完成建设任务。定期向县政府报告工程进展情况,并适时组织开展调度会商。强化组织领导,靠实工作责任,加快工作进度,促进项目实施。
二、山丹县2026年地下水超采区(调蓄水池水源置换)项目
1.目标任务
修建调蓄池20座。
2.资金安排
项目总投资4066.45万元,其中水务方面2796.62万元,农业方面1269.83万元。计划通过中央水利发展资金、高标准农田建设项目资金、财政衔接推进乡村振兴补助资金统筹解决。
3.实施步骤
(一)准备阶段(2—4月)。项目实施单位制定工作方案,完成新建蓄水池项目招投标等前期工作,做好开工准备。
(二)实施阶段(5—11月)。开工建设20座调蓄池项目并完成建设任务。做好项目资料整编、财务决算、竣工审计等工作。
(三)合同验收阶段(12月)。做好合同验收等工作,并配合省、市做好评估验收。
4.责任主体
责任领导:张剑波 县政府副县长
牵头单位:县水务局、县农业农村局
配合单位:各乡镇,县发展改革局、县财政局、县自然资源局、县林草局、市生态环境局山丹分局、县文体广旅局
5.完成时限
2026年12月底。
6.保障措施
县直有关部门结合相关规划和有关规定加快审批,提前做好施工准备并尽早开工建设工程。水务部门切实担负起行业主管部门责任,协调解决推进过程中的问题困难,全力推动工作落实。建立包抓督导机制,指导项目实施主体加强项目建设管理,严格执行项目法人责任制、招标投标制、合同管理制、工程监理制,加强施工管理,强化工程建设进度、质量、安全生产各环节管控,保质保量按期完成建设任务。加强协调联络和工作调度,做好项目前期、资金筹措、质量管控、建设进展、安全生产、验收等工作,实行台账化管理、全过程管控。定期向县政府报告工程进展情况,并适时组织开展调度会商。县水资源保护服务中心作为项目实施主体,强化组织领导,靠实工作责任,加快工作进度,促进项目落地实施。












扫一扫在手机打开当前页面